2018年9月9日是毛泽东去世42周年,9月13日是林彪去世47周年。这两人从“亲密战友”到反目成仇。林彪一家1971年9月13日仓皇出逃,飞机坠毁在蒙古沙漠。在这之前,在中国的话语系统中,林彪是敬爱的林副统帅、林副主席;而在这之后,在经过大约两个月的保密期之后,官方公布消息后,林彪成了林贼、林秃子。在文革初期,中国人主动或者被迫挥动毛主席语录,呼喊“祝愿林副主席身体健康,永远健康”;九一三事件之后,喊的是“打倒林贼”“打倒林彪反党集团”。本网制作了这个图集,其中大部分图片是西方通讯社的清晰大图。有关的说明词以及照片,正在陆续补充。
从林副统帅到林贼的林彪以及毛泽东、文革(64图)
33
林彪为拍照摆出阅读毛著的姿态。这是江青1971年为林彪摆拍的罕见照片《孜孜不倦》的彩色版,发表在1971年8月1日出版的《人民画报》和《解放军画报》合刊上。林彪配合江青拍照,是为了托江青促成他和毛泽东面谈,但毛泽东不见他。照片发表一个多月后,林彪机毁人亡。后来这张照片被用来说明林彪和江青互相勾结。有人说: 在九一三事件逐级向民众传达的同时,紧急收缴和销毁这些画报的命令,也秘密传达到各地区和各单位。
34
北京西郊一个山洞里的“0498”军事主题酒吧,进口处是飞机形状。这里的前身是04地下工程,被有些媒体称作是林彪集团图谋政变的秘密司令部。但是有当地人说并非如此。(2012年7月16日)
35
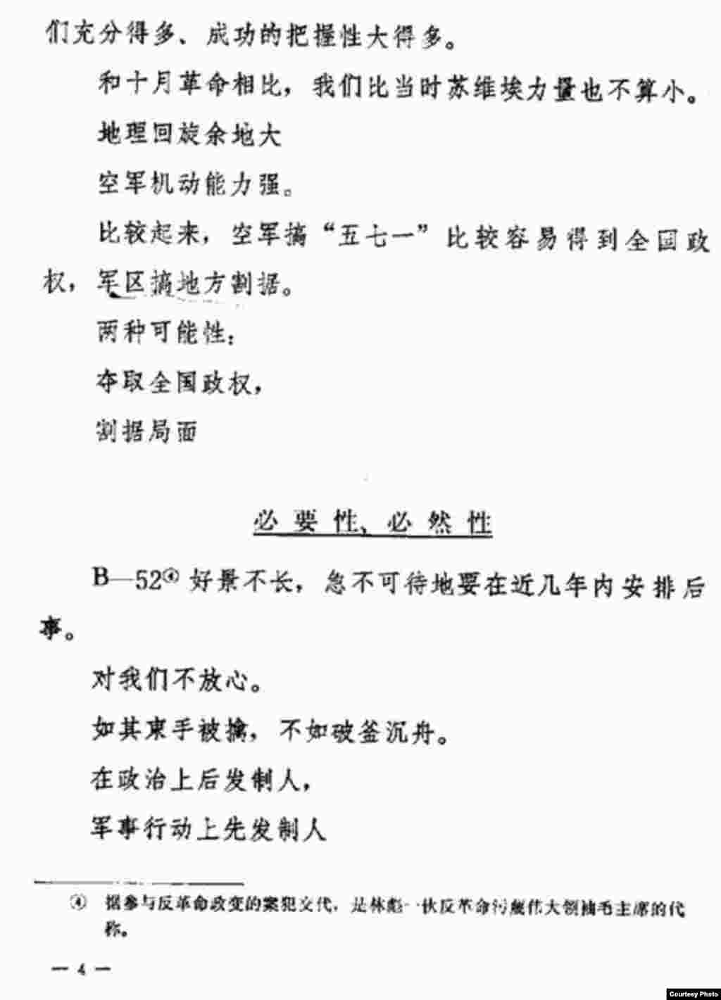
林彪死亡后中共当局所说的林彪集团的政变纲领《五七一工程纪要》的部分文字。(网络图片) 当局说是林彪之子林立果及其党羽在1971年秘密开会讨论,林立果的秘书于新野撰写的武装政变的总纲领,是林彪集团密谋武装政变的重要证据。 “571”是武装起义的谐音。这个文件的真伪有争议,但许多人相信是真的,当时或者事后有不少人感到这个文件对时局的评述。例如说干部下放和知识青年下乡是变相劳改、变相失业,说出了自己的心里话。
36
美军B52重型轰炸机(2003年)。《五七一工程纪要》用B52代称毛泽东。文件说:“ B52好景不长……他们的社会主义实质是社会法西斯主义;他们把国家机器变成一种互相残杀,互相倾轧的绞肉机式的;他滥用中国人民给其信任和地位,历史地走向反面,实际上他已成了当代秦始皇;为了向中国人民负责,向中国历史负责,我们的等待和忍耐是有限度的! ”