无障碍链接

中国时间 22:32 2025年12月2日 星期二

法庭正宣告对薄熙来的判决,此案被认为是中共内斗风向标


济南中级法院对薄熙来进行宣判(照片来自济南中级法院微博)
济南中级法院对薄熙来进行宣判(照片来自济南中级法院微博)
山东省会济南的中级法院第五审判庭正在对薄熙来一案做出公开宣判。对他的审判和宣判极有看点,判决结果会受到党内斗争的影响,成为一种风向标;反过来,判决结果又可能影响今后的党内斗争和政局。

在这之前,中国官方新华社在9月18日星期三发布消息说,“山东省济南市中级人民法院于2013年9月18日16时发布公告:定于2013年9月22日10时在该院第五审判庭公开宣判被告人薄熙来受贿、贪污、滥用职权一案。”

济南中级法院对薄熙来的判决要点 二。(照片来源:济南中级法院微博)
济南中级法院对薄熙来的判决要点 二。(照片来源:济南中级法院微博)
当时发布的消息只有这两句话,寥寥数语,让人不得不绞尽脑汁地希冀从这些只言片语中寻找到蛛丝马迹。都说细节是魔鬼,这句话尤其适用于对中国政治的观察和分析。

应该说,新华社的这条消息只有一处有分析价值的字眼,那就是“公开宣判”的“公开”二字。也就是说,有了这两个字,我们至少可以期待像8月22日到8月26日薄案庭审期间的文字微博直播,甚至还可能看到电视的画面,即使直播的可能性微乎其微。

自从习近平上台主政以来,中国政坛愈加变得扑朔迷离。从中国梦到尊重宪法,依法治国;从深圳祭奠邓小平,到西柏坡朝圣时许下的让红色江山永不退色的豪言壮语; 从把权力关在笼子里,老虎苍蝇一起打,反对四风,到揪出新三反人员,七不讲,直至习近平的8.19讲话;从重提群众路线,到抓捕大V,雷霆般的清网行动等等。这不到一年来,中国政治就发出了如此多
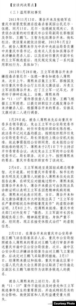
济南中级法院对薄熙来的判决要点三。(照片来源:济南中院微博)
济南中级法院对薄熙来的判决要点三。(照片来源:济南中院微博)
晦涩难懂的复杂信号,已经让中国国内外多少研究中国政治的专家和学者彻底领教叹服了宫闱之后,红墙之内中国政治斗争的诡谲迷踪。

​中共政治虽然继承了中国历朝历代崇尚皇朝宫廷权斗的腐朽、残酷的基因,经常搞得普罗大众,有时甚至学富五车的才子大夫都一头雾水,分不清其然,罔论所以然。但是,凡事必有其前因后果,只要找到重要线索,抽丝剥茧,反向逆推,就能够解开很多迷局。

而薄熙来一案就应该可以成为这样一条一窥中共内部斗争的线索。

从8月庭审可以看出,中国当局对薄案报道的处理前后不一,投鼠忌器,进退失据。这分明显示出中南海内部的左右之争,前朝元老和今日的当家人之间的权力角逐达到了一个即将失衡的临界点。事情已经快摆不平了。这才出现庭审搞了个别出心裁的微博直播,而且一会儿快,一会儿慢,一会儿畅所欲言,一会儿欲言又止,一会儿前后连贯,一会儿支离破碎。

无可否认,薄熙来本人正越来越成为中国政治派系斗争的一个象征符号。他身上体现出的浓厚毛左色彩,早已定格,挥之不去,相信善于制造舆论,利用媒体的薄熙来本人更是心知肚明。在这种情况下,对他的审判和宣判就极有看点。

此次宣判消息由新华社发布的同时,中国官媒人民日报则在9月18日同日发出“薄熙来受贿、贪污、滥用职权案将于9月22日一审宣判”的通稿,但是这篇通稿显然压了三天,星期六才由各大媒体转载,其中的重要信息是其中的两段话:“公诉人指出,起诉书的指控是根据大量事实证据得出的结论。薄熙来对起诉书指控涉嫌犯罪的事实作了陈述,对指控予以否认。

经过法庭调查和法庭辩论,济南市人民检察院在公诉意见书中向法庭提出,根据“宽严相济”的刑事政策和中华人民共和
济南中级法院对薄熙来的判决要点四。(照片来源:济南中院微博)
济南中级法院对薄熙来的判决要点四。(照片来源:济南中院微博)
国法律,被告人罪行极其严重,又拒不认罪,被告人没有自首、坦白、检举揭发的情节,不具有法定从轻处罚情节,必须依法从严惩处。”

这两段话的内在信息已经非常清楚,有些左派网站和毛左人士希望看到的薄熙来无罪释放至少一审宣判几乎笃定是不可能完成的使命了。

那么接下来需要关注的首先就是判重判轻的问题,按照薄熙来一审庭审的表现和强势好斗的风格,判刑无论轻重,薄熙来都很有可能上诉。如果薄熙来本人不提出上诉,那极有可能存在内部私下交易,那么这个交易是如何达成的,对薄熙来本人今后的政治命运是不是意味着什么,其中必然大有文章。当然薄熙来不上诉,还有一种可能性就是薄熙来确实有无法甩掉的罪行铁证在当局手中;

如果薄熙来上诉,薄案进入二审,看点就在于薄熙来是否还有申辩、质证和对质的机会,还是被直接驳回上诉维持原判。如果是给他申辩的机会,那么这个过程的信息是否有可能再次进行微博或者其他形式的直播或者转播,被昭告天下。薄熙来是否会彻底丢弃对中共体制的幻想,一改一审期间最后一天自戴绿帽,以博同情的服软姿态,来个鱼死网破,大报中共内部的黑幕,咬出与薄案有关,诸如周永康或者温家宝等其他的更高层人物,这种做法是否和党内某些派别达成妥协和默契,这些都未可知。当然,他一旦选择这条道路,中共能否允许薄熙来抖露出的这些信息的流出,是否会恼羞成怒,也来个对薄熙来的痛下杀手,都是值得期待的场景画面。
XS
SM
MD
LG